国防教育招生网
全国
四川 重庆 贵州 北京 天津 河北 山西 内蒙古 辽宁 吉林 黑龙江 上海 江苏 浙江 安徽 福建 江西 山东 河南 湖北 湖南 广东 广西 海南 云南 西藏 陕西 甘肃 青海 宁夏
  • 网站首页
  • 国防教育概况
  • 新闻资讯
    • 通知公告
    • 学校动态
    • 教育动态
  • 入伍指南
  • 招生就业
    • 招生动态
    • 招生问答
    • 招生简章
  • 国防教育
    • 国防新闻
    • 国防训练
    • 国防科普
  • 中职专业
  • 联系我们

入伍指南

您当前位置: 首页 > 入伍指南
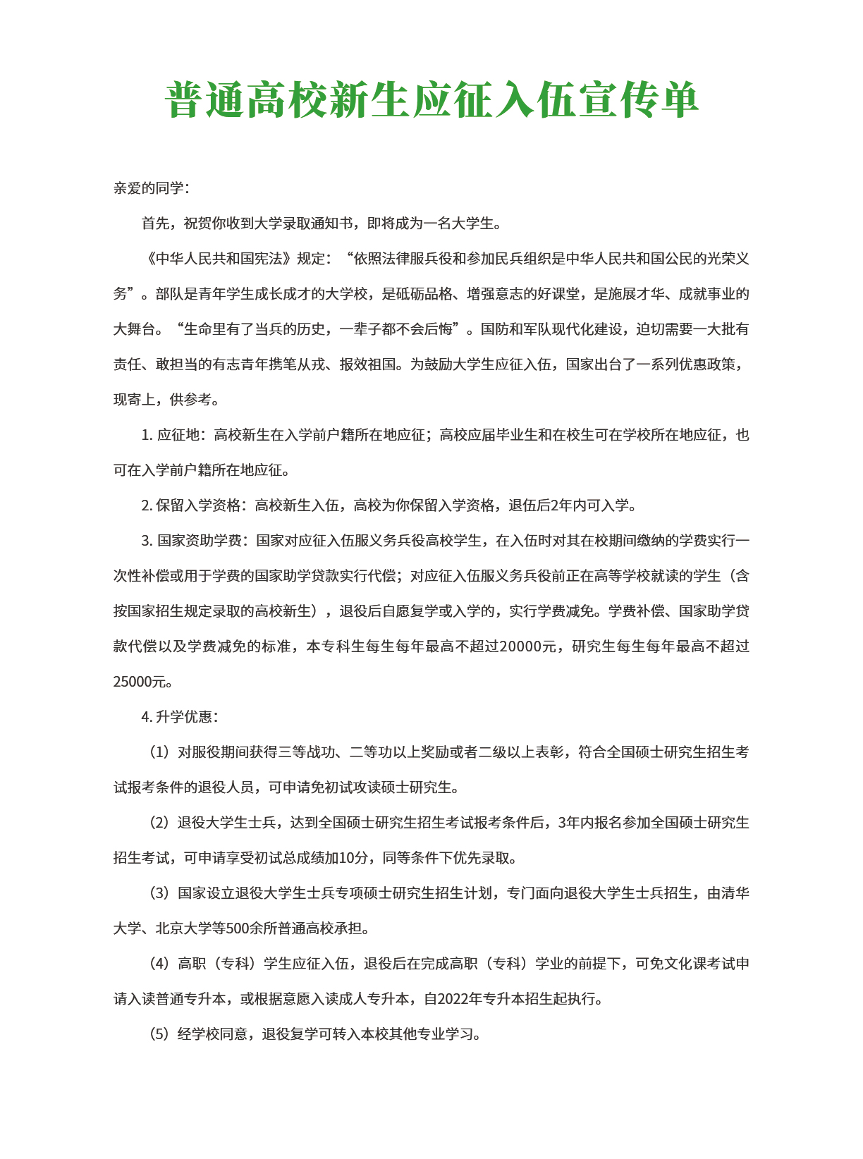
普通高校新生应征入伍宣传单(2025年版)
2025年09月11日 22:20:46 作者:国防教育 点击:


标签:
上一篇 : 2025年直招士官,符合哪些条件才行?
下一篇 : 教育部、总参谋部等8部委联合印发的《直接从非军事部门招收士官工作规定》 将技工学校、技师学院毕业生纳入士官招收范围

Copyright © 2019-2025 四川国防教育招生网 版权所有

川公网安备51010702043875号 蜀ICP备2023012938号-6

声明:本站仅为广大学子提供国防教育咨询服务,具体招生政策以官方招生简章为准。若本站信息有侵犯您的权益,请联系我们删除!

四川国防教育学院南充校区,四川国防教育学院南充基地,南充国防教育学院,南充电子工业学校,四川国防教育学院成都校区

扫码咨询报名
19180969919